《蒼天英雄誌》今(22)日推出「紫金寶現 風捲雲動」改版
熊貓遊戲旗下日系RPG三國題材手機遊戲《蒼天英雄誌》,今 (22)日更新後推出「紫金寶現 風捲雲動」改版!寶物開放培養至紫金品質,且三種培養路線將觸發不同的天賦;暗金與紫金武將開啟高級洗煉,累積洗煉返還的幸運值可領取幸運寶箱,即隨機獲得某個星級區間內的洗煉屬性;還有眾所矚目的典藏幻形實裝,富有故事意涵的造型設計,讓人一眼瞧出其為哪一知名的歷史典故。

寶物升紫金
主公等級達165級且寶物達暗金品質,開放寶物升紫金,消耗升紫金所需素材進行養成。養成分三條路線,包括以進攻為主的破軍天賦、以防禦為主的堅盾天賦、偏向回怒的無雙天賦。選定路線,養成共有3大階,每階8小級,每一級增加紫金屬性,升大階解鎖路線天賦。如欲改變培養路線,可消耗一定數量的元寶進行更換。

暗金與紫金品質武將開啟「高級洗煉」
武將達暗金品質時開啟高級洗煉,分為洗煉3與洗煉4兩條洗煉屬性,分別於武將達暗金3階和紫金3階時解鎖。主公消耗指定素材或元寶進行洗煉,後者每日有次數限制。每次進行高級洗煉會返還幸運值,幸運值達一定數量時可領取幸運寶箱,即隨機獲得某個星級區間內的洗煉屬性。幸運值綁定屬性條但不綁定武將,即所有武將洗煉3累計一個幸運值,洗煉4亦同。

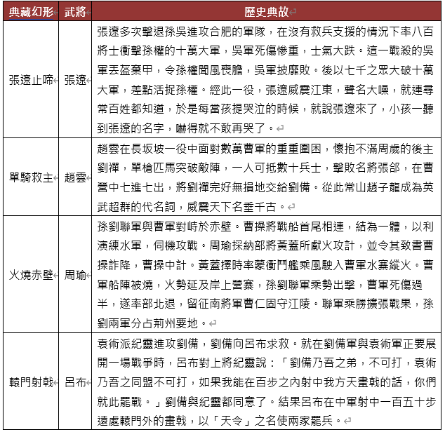
典藏幻形
典藏幻形以武將知名的歷史典故為題材設計,擁有基礎屬性與天賦特性,獲得典藏幻形即啟動加成。基礎屬性與天賦特性僅作用於對應武將,同一武將獲多套典藏幻形時,基礎屬性和天賦特性可疊加。穿戴典藏幻形可改變對應武將的造型與戰鬥表現,激發更多炫酷的特效與華麗表現!啟動典藏圖鑑可獲全體屬性加成。
.png)

系統優化
本次版本推出主線新章《百騎截營下》以及剿匪試煉的新關卡,並將「王者征程」玩法進行重置,希望可帶給玩家更友善多元的遊戲體驗。
《蒼天英雄誌》「紫金寶現 風捲雲動」改版好禮大FUN送
- 新服每日登入獎不完
加入新服的玩家只要每日登入遊戲,即可獲得價值破千的元寶、快速提升裝備防禦屬性的橙精煉石,與耐力丹、體力丹…等資源,甫進遊戲也能睥睨群雄。
- 新服首周享周基金優惠
新開放伺服器享有首周周基金優惠活動,連續七天共可領取共10倍返還獎勵,價值高達27,000元寶,豐富物資強力支援,初出茅廬就能順暢無敵!
- 指定等級達成送好禮
新伺服器的玩家只要提升至指定等級即可獲得良駒助戰!歷史名駒:赤兔、的盧、爪黃飛電與照夜玉獅子等橙色戰馬任主公挑選;良駒之外、更有重金,只要達到對應等級,還有上千元寶回饋玩家。
- 成就達成贈大獎
新伺服器的玩家只要成功挑戰副本、競技場、魔魂之塔並完成指定條件,還可獲得「魂玉」、「將星石」與「橙色裝備」…等豐厚獎勵,為爭霸天下奠定勝基!